Claude Code(八):基于 Figma MCP 直出 App
要点
- AI 的“眼睛”与“手”:深入理解 MCP (Model Context Protocol) 服务器的核心价值,看 Claude Code 如何通过连接 Figma MCP Server“看见”设计稿,并通过连接 Playwright MCP Server“验证”自己的开发成果。
- 两阶段开发范式:掌握从“视觉复刻”到“功能实现”的两步走开发流程。第一步,AI 专注于将设计稿转化为高质量的前端组件代码;第二步,AI 通过自主研究 API 文档,为静态页面注入真实的数据灵魂。
- 开发者的角色演变:在本工作流中,开发者不再是代码的编写者,而是需求的定义者、工具链的配置者、以及 AI 工作成果的验收者,真正成为一名“AI 开发工作流的架构师”。
- 全链路能力整合:本次实战是前序所有课程知识的集大成者,综合运用了 Agentic 规划、工具使用(Tool Use)、Web 搜索、文件操作等多种核心能力。
一、环境搭建与“感官”连接
我们的终极项目,目标是复刻一个展示美国联邦储备经济数据(FRED)的仪表盘。起点,只有一份 Figma 设计稿。
1.1 项目初始化
我们首先在本地创建一个空的 Next.js 项目,这将是我们应用的基础骨架。
1 | |
1.2 连接 MCP 服务器
接下来是至关重要的一步:为 Claude Code 接上“眼睛”和“手”。
连接 Figma (眼睛):课程中介绍了两种连接方式。
我们在终端中使用 claude mcp add 命令,将 Figma MCP Server 添加到 Claude Code 的工具集中。
- Figma 官方 MCP Server:需要在 Figma 桌面应用的偏好设置中启用 Enable Dev Mode MCP Server。这需要在付费的 Pro 计划及以上才能使用。
- Framelink MCP Server:一个优秀的第三方免费替代方案,通过 Figma API Key 进行连接。
连接 Playwright (手/验证工具):我们同样使用
claude mcp add命令,添加 Playwright MCP Server。
配置完成后,我们可以在 Claude Code 中使用 /mcp
命令,检查两个服务器是否都已成功连接。
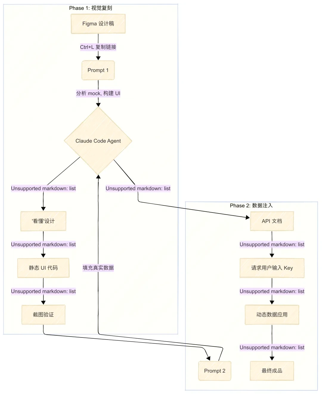
二、从设计稿到静态 UI 的“视觉复刻”
环境就绪,大戏开场。我们向 Claude Code 发出了第一个核心指令。

这个 Prompt 的指令链条非常清晰:
- 输入源:提供从 Figma 中复制的设计稿图层链接。
- 分析工具:明确要求使用 figma dev MCP server 来分析它。
- 技术栈:指定在 Next.js 应用中,使用 recharts 库来创建图表。
- 验证工具:要求使用 playwright MCP server 来检查最终成果与设计稿的相似度。
为了应对这个复杂的任务,课程中建议将模型切换到能力更强的 Opus。
Claude Code 接收指令后,它的 Agentic 工作流启动了:
- 调用 Figma MCP:使用 Get_image 和 Get_Code 工具,“看懂”了设计稿的视觉样式和基础代码。
- 代码实现:在 Next.js 的 app/ 目录下,开始创建符合 React 规范的、组件化的页面代码。
- 调用 Playwright MCP:在初步完成后,它启动 Playwright,打开 localhost:3000,截取一张当前页面的快照,用于和原始设计稿进行对比。
片刻之后,我们看到了初步的成果。令人印象深刻的是,AI 生成的页面不仅在布局和样式上高度还原了设计稿,甚至在一些细节上(如柱状图的渐变效果)比原始设计稿还要精致一些。
三、从静态 UI 到动态应用的“灵魂注入”
一个漂亮的“空壳”已经完成,接下来是注入灵魂——真实数据。我们向 Claude Code 发出了第二个指令:
1 | |
这个看似简单的指令,触发了一系列复杂的、真正体现 AI Agent 智能的行为:
- 自主研究:Claude Code 首先使用 WebSearch 工具,去搜索“FRED API”,找到了官方文档。
- 识别依赖:通过阅读文档,它意识到调用该 API 需要一个 API Key。
- 请求输入:它暂停了任务,并向我们(用户)请求提供 FRED API Key。
- 编写服务:在我们提供了 Key 之后,它编写了一个新的 services/fredApi.js 文件,封装了所有与 FRED API 交互的数据请求逻辑。
- 连接前后端:它修改了之前的 React 组件,用 useEffect 和 useState 等 React Hooks,在组件加载时调用 API 服务,获取真实数据,并更新图表状态。
这个过程完美地模拟了一个人类工程师的工作流程:接到需求 -> 查阅资料 -> 发现前置条件 -> 请求资源 -> 编写代码 -> 集成调试。
最终,我们刷新浏览器,仪表盘上显示的不再是静态的占位符,而是来自美国联邦储备数据库的、实时更新的经济指标。在短短几分钟内,我们从一份静态的设计图,得到了一个美观、交互式且由真实数据驱动的全栈 Web 应用。